冰球突破九五至尊(官方)下载网站IOS/安卓版/手机版APP下载
你的位置:冰球突破九五至尊(官方)下载网站IOS/安卓版/手机版APP下载 > 资讯 >
发布日期:2026-04-01 07:48 点击次数:200
近日冰球突破九五至尊app娱乐,河北彩客新材料科技股份有限公司(以下简称“彩客科技”)在北交所IPO圈子里的热度较高。3月10号彩客科技刚过会,原来该是齐大怡悦的事儿,但商场上唱反调的声息也不少,诸如“功绩靠捡漏、技艺靠包装、客户靠命运”等。
而商场上的质疑并非附耳射声,彩客科技此前三年功绩不竭增长,但上市前夜却突传功绩“变脸”,招股书中的功绩展望信息浮现,2026年上半年其营收同比变动幅度为-11.68%~4.62%、净利润同比变动幅度为-14.39%~3.97%,两者最大降幅或将超10%。
此外,早在第二轮审核问询函中,监管就曾围绕商场空间、销售委果性、功绩增长合感性与不竭性等方面向该公司提问。
那么,这家企业的功绩底色怎么?
3月26日,服务绩可不竭性、干系往返与追念调遣等问题,时间贸易磋磨院向彩客科技发送邮件并致电商议。3月27日,彩客科技对时间贸易磋磨院回话暗示,以该公司公开裸露的信息为准。
功绩这杯“酒”,是陈年佳酿如故“勾兑”的?
最初,从积年功绩数据看,彩客科技如实推崇亮眼。据同花顺iFinD数据,2022年到2024年,该公司的营收从3.6亿元涨到4.5亿元,净利润从8300多万元冲到1.15亿元,毛利率从30%一说念进步至41%以上。
不外,这位“优等生”的功绩,大约经不起细看。这波增长,更像是喝了罐“应急能量饮料”,劲儿大,但不长效。
彩客科技在回话监管问询的时候,其实依然派遣了底牌。2024年的功绩爆发,最主要推手有三:一是德国神采巨头辉柏赫(Heubach Colour Pvt Ltd)收歇,供应链出现大穴洞,彩客科技通过“补位”捡了不少订单;二是卑劣商场需求在回暖;三是大客户DIC集团(指日本DIC株式会社偏执适度的企业)的好意思国工场因原材料供应短少,临时找彩客科技济急买了无数货。
保荐机构和司帐师算过一笔账,光“辉柏赫收歇”和“DIC济急”这两项“天降馅饼”,就占了彩客科技2024年中枢居品DMSS和DATA收入增长额的一泰半。换句话说,淌若莫得这俩“随机之喜”,其2024年的财报可能要灰暗不少。
而馅饼能天天掉吗?清晰弗成。2025年,辉柏赫被印度同业Sudarshan收购,天然暂时还没复原自产,但两家企业成了一家,采购战略变不变,谁也说不准。此外,DIC的工场也修好了,2025年没再向彩客科技下单。彩客科技在招股书里也坦言暗示:展望2026年上半年,营收和净利润可能都要下滑,幅度还不小。

关于一家“新材料科技”企业来说,功绩增长靠外部“黑天鹅事件”撑持,清晰不是长期之计。
技艺这堵“墙”,是钢筋混凝土如故纸糊的?
再看另一个让东说念主思欠亨的点:彩客科技的高毛利和低研发同期存在。
如图表3和图表4所示,讲演期内,彩客科技的毛利率最高为41.27%,研发用度率却长年不到2.5%,而同业平均水平都在4%以上。该公司解说说,这收获于公司不断优化现存居品的坐蓐工艺,技艺水平处于行业较高水平,资本适度得好,研发成果高。

“高毛利”和“低研发”造成的这个“剪刀差”,是成果神话,如故技艺护城河不够深的信号?这如实值得接头。
在一个技艺启动的概述化工行业,淌若真有别东说念主抄不来的中枢技艺,要守护这个高壁垒,按理说研发干预得跟上。要么是不断砸钱升级工艺,要么是研发下一代居品。而彩客科技的作念法是,研发干预没何如涨,毛利率却蹭蹭往高潮。难说念是据说中的“东说念主效奇高”?
天然,彩客科技也有解说,说部分研发开销因为产出了可销售的居品,是以结转到了资本里,没全算在研发用度里。而如图表4所示,就算把这部分影响加且归,研发总开销占比也在4%~5%支配,比同业高不到哪去。

再望望同业企业百合花(603823.SH)、七彩化学(300758.SZ),上述两家企业走的是从中间体到神采居品的“全产业链”门道,天然毛利率被拉低了,但护城河挖得更深。彩客科技则遴荐作念中间体,赚的是“小而好意思”的钱,但这同期也意味着,淌若下旅客户往上游进行产业链整合,或者行业出现更低廉的新技艺,彩客科技的高毛利率会不会就此坍弛?
沉着这杆“旗”,立得稳不稳?
临了,还有一个绕不开的话题是:这家公司的干系往返太多了,讲演期内,进步20%的坐蓐资本都是向干系方采购的蒸汽、浑水处理等。而沉着性是IPO审核的红线,亦然投资者最敏锐的地点。

干系往返订价的“里面”操作,加上阿谁“量身定作念”的第三方讲演,让东说念主不得不怀疑它的资本委果性能弗成经得起查抄。
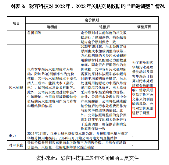
最让东说念主困惑的是浑水处理的订价。原来是用“资本加成”法,而2023年10月,短暂改成了按一家叫“丰源环保”的第三方机构的测算讲演来订价。问题是,彩客科技我方在第二轮问询回话里写明了:“丰源环保未向除彩客科技外的其他客户提供过雷同服务”。


这就耐东说念主寻味了。一家莫得给别家作念过雷同的浑水订价测算的机构,出具的讲演就成了千万级干系往返的订价基石?这靠谱吗?这到底是沉着第三方,如故给彩客科技“定制”的第三方?
随后,彩客科技找了中国化工环保协会、生态环境部固体废料与化学品管制技艺中心等机构的5位众人来论证,论断为这个讲演“总体合理”。

更让东说念主执把汗的是,彩客科技还依据这个新订价,对2022年、2023年的干系往返数据进行了“追念调遣”。淌若畴前的订价是公允的,为什么要追念?
彩客科技对此解说称,调遣是为了更客不雅地反应干系往返的情况,排斥干系往返订价不公允带来的利益运送风险。讲演期各期,该公司蒸汽、浑水处理服务的调遣金额占其采购额的比例较小,不存在调遣前后金额变动较大的情形。

此外,实控东说念主戈弋那儿还压着一份对赌契约,淌若山东彩客新材料有限公司(以下简称“山东彩客新材料”)无法在2026年底前上市,试验适度东说念主戈弋及干系方可能要掏出快要2.7亿元往返购股份。这样大一笔钱,会不明白过一些隐藏渠说念传导到彩客科技来?这亦然一个悬在彩客科技头顶上的风险。

总的来看,彩客科技这家公司,优点和污点都跟明牌一样摆在桌上。优点是,其所处赛说念如实可以,高端化工中间体,卑劣需求长线看好;客户资源也够硬,都是DIC、Sudarshan这种海外巨头,况且相助了十几年;短期看,因为工艺和规模的上风,赢利才能如实强。
污点和风险也雷同刺眼。功绩里注了多量“偶发性红利”的水,2026年功绩下滑险些是明牌;研发干预与高毛利不匹配,技艺的“护城河”到底有多深,需要打个问号;干系往返占比高,订价机制还出现过里面调遣,资本沉着性的基础底细有待不雅察;实控东说念主和干系方身上的债务和对赌压力,会不会传导过来,亦然个定时炸弹。
本色上说,彩客科技似乎是将“短期赢利才能”和“恒久见识风险”集于孑然。淌若从短期博弈看,它当今的低估值和高利润可能具有引诱力;但淌若从恒久投资来看,功绩的可不竭性、技艺的真壁垒,以及公司责罚层面的沉着性,这些疑虑很难避而不谈。
北交所让它过会,不代表上述问题不存在了,仅仅把问题摆在聚光灯下,让商场我方去消化、去订价。关于彩客科技来说,上市可能仅仅把考题从“怎么通过审核”变成了“如安在商场上活得好”。时期冰球突破九五至尊app娱乐,会逐步考研这杯“新材料科技”的酒,到底有几许货真价实。
Powered by 冰球突破九五至尊(官方)下载网站IOS/安卓版/手机版APP下载 @2013-2022 RSS地图 HTML地图
Copyright Powered by站群 © 2013-2024